2023年防城港市创业大赛暨第九届广西创业大赛防城港市选拔赛圆满收官!
我要收藏
公共资源调用站点
文章分享
9月8日,2023年防城港市创业大赛决赛暨第九届广西创业大赛防城港市选拔赛在港宸国际大酒店(港宸厅)精彩开赛。防城港市委常委、市人民政府副市长王列军出席活动并致辞,市委组织部副部长兼市人社局党组书记、局长、二级巡视员王克,自治区人社厅就业服务中心二级调研员赵玲,自治区人才服务中心副主任谭志雄等领导参加活动并为获奖企业颁奖。

防城港市委常委、市人民政府副市长王列军致辞



大赛现场
本次大赛由自治区人力资源和社会保障厅指导、防城港市人力资源和社会保障局主办、防城港市退役军人事务局以及各县(市、区)人力资源和社会保障局共同协办,旨在推进“大众创业、万众创新”向纵深发展,大力支持返乡创业农民工、退役军人、高校毕业生等重点创业群体返乡入乡创新创业,推动实现高质量充分就业。同时,选送一批优秀创业项目推荐参加第九届广西创业大赛。赛事全程采取线下比赛与线上直播方式进行,同步进行防城港特色产品展销和直播带货。




防城港特色产品展销和直播带货
决赛现场,29支参赛团队各显其能,按照社会创新创业项目组和乡村振兴创新创业项目组两个赛道,围绕产品服务、市场前景、财务运营、团队素质、社会效益等维度进行路演,充分展现了防城港市创新创业的蓬勃发展活力,为线上线下的观众送上了一场精彩的视听盛会。



选手路演


评委提问
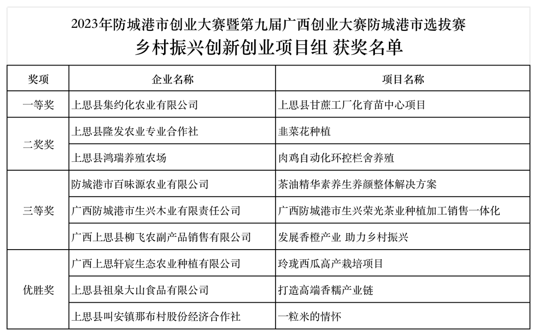
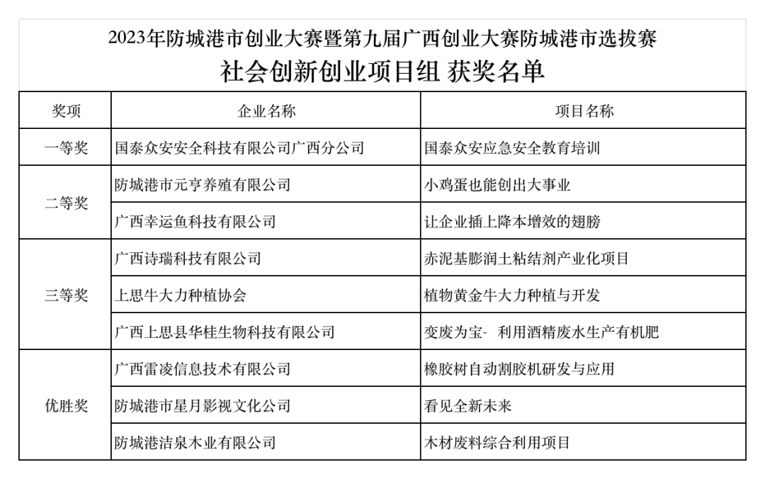
经过一天的激烈角逐,来自社会创新创业项目组的《国泰众安应急安全教育培训》和乡村振兴创新创业项目组的《上思县甘蔗工厂化育苗中心项目》获得一等奖。
获奖企业名单


颁奖仪式

市委组织部副部长(兼),市人社局党组书记、局长、二级巡视员王克为获一等奖企业颁奖

自治区人社厅就业服务中心二级调研员赵玲、人才服务中心副主任谭志雄为获二等奖企业颁奖

市退役军人事务局副局长吴永祥,市人力资源和社会保障局副局长唐菡、刘健,市社保中心主任李德富为获三等奖企业颁奖

上思县人力资源和社会保障局局长李伊平、港口区人力资源和社会保障局局长苏树人、防城区人力资源和社会保障局局长罗瑞群、东兴市人社局副局长龙倚云为获优胜奖企业颁奖
以赛聚才、以赛促创、以赛兴业。通过此次大赛,为有创新意识和创业能力的企业提供实战训练平台,通过整合人才、技术、资本等资源,进一步促进广大返乡创业农民工、退役军人、高校毕业生等重点创业群体弘扬创业精神,增强创新意识,为每一个怀揣梦想、辛苦打拼的创业团队提供更加广阔创业创新环境。下一步,防城港市人社局将持续创新服务方式和内容,激发人才创新创业活力,挖掘优质创业人才和项目,构建创意产业发展格局,营造产业融合发展氛围,提升防城港创业就业整体水平。

获奖企业合影
文件下载:
关联文件:

当前位置:
桂公网安备 45060202000004号