看!最新《中国工会章程》修改前后对照表
2023-11-22 10:20
来源:学习强会
我要收藏
公共资源调用站点
文章分享

2023年《中国工会章程》
修改前后对照表
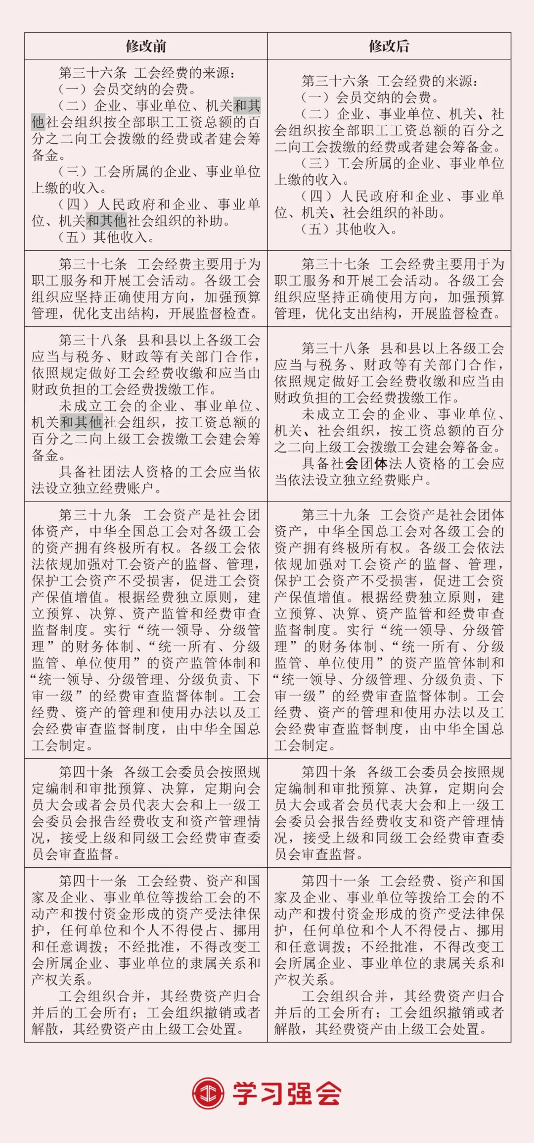
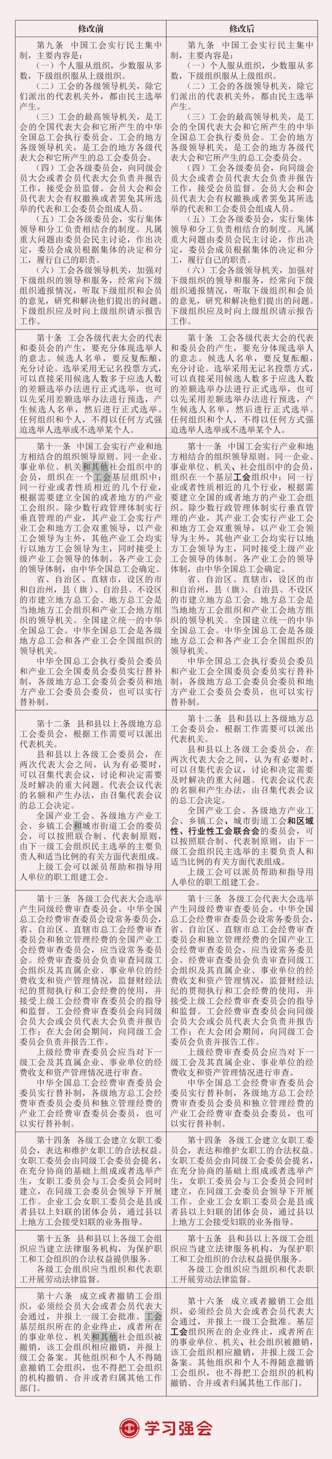
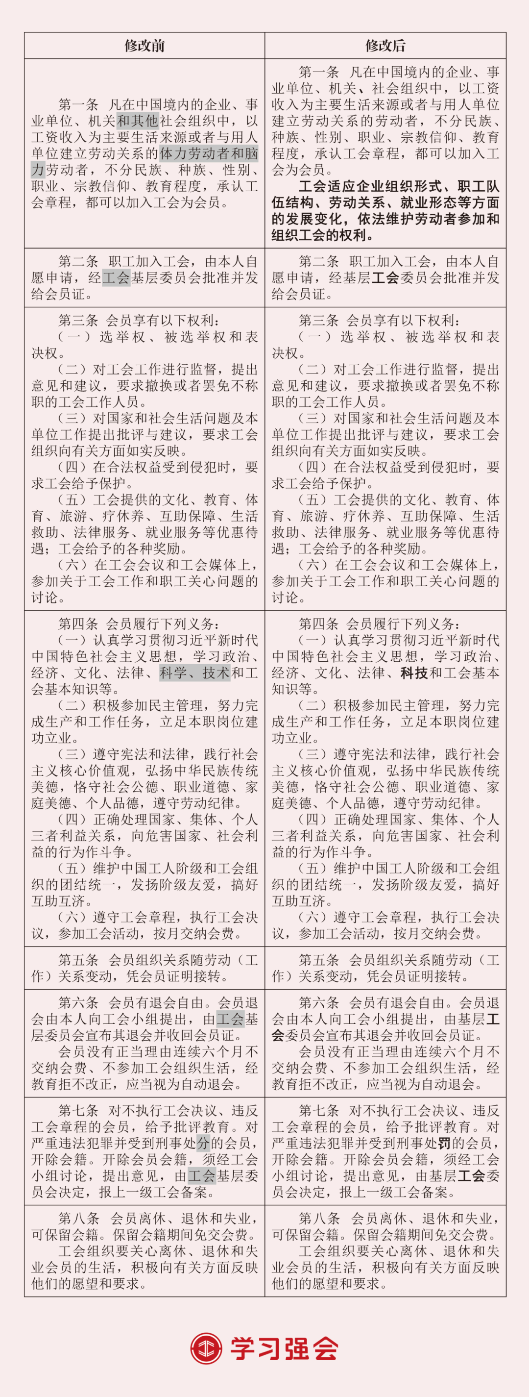
条文中黑体字部分为增加或修改的内容,阴影部分为删除的内容,楷体加粗部分为调整位置的内容。
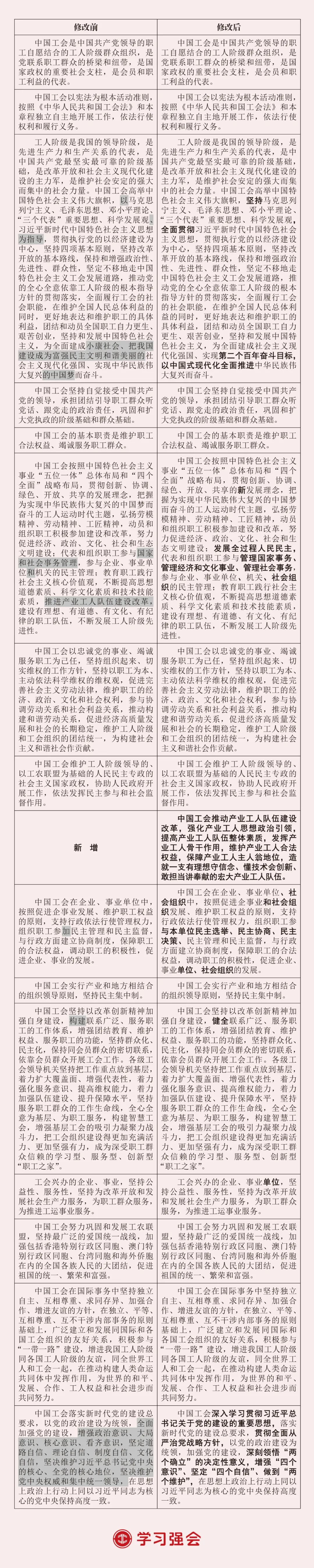
总 则
第一章 会 员
第二章 组织制度
第三章 全国组织
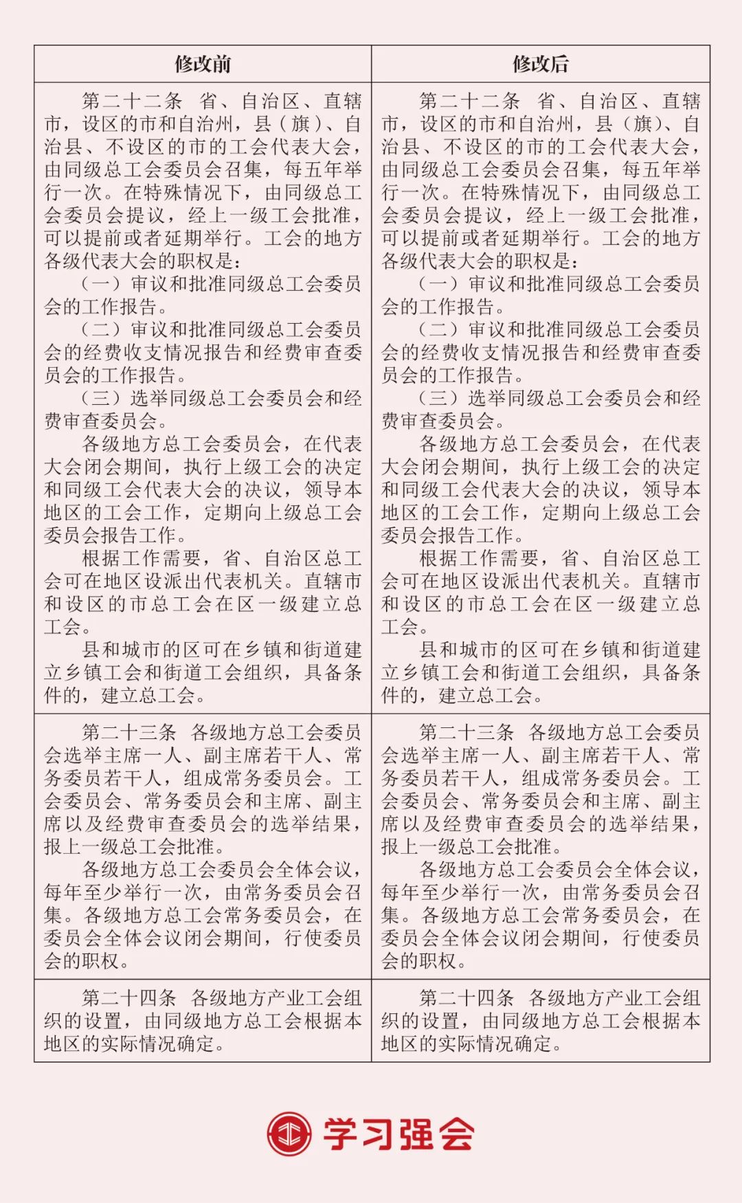
第四章 地方组织
第五章 基层组织
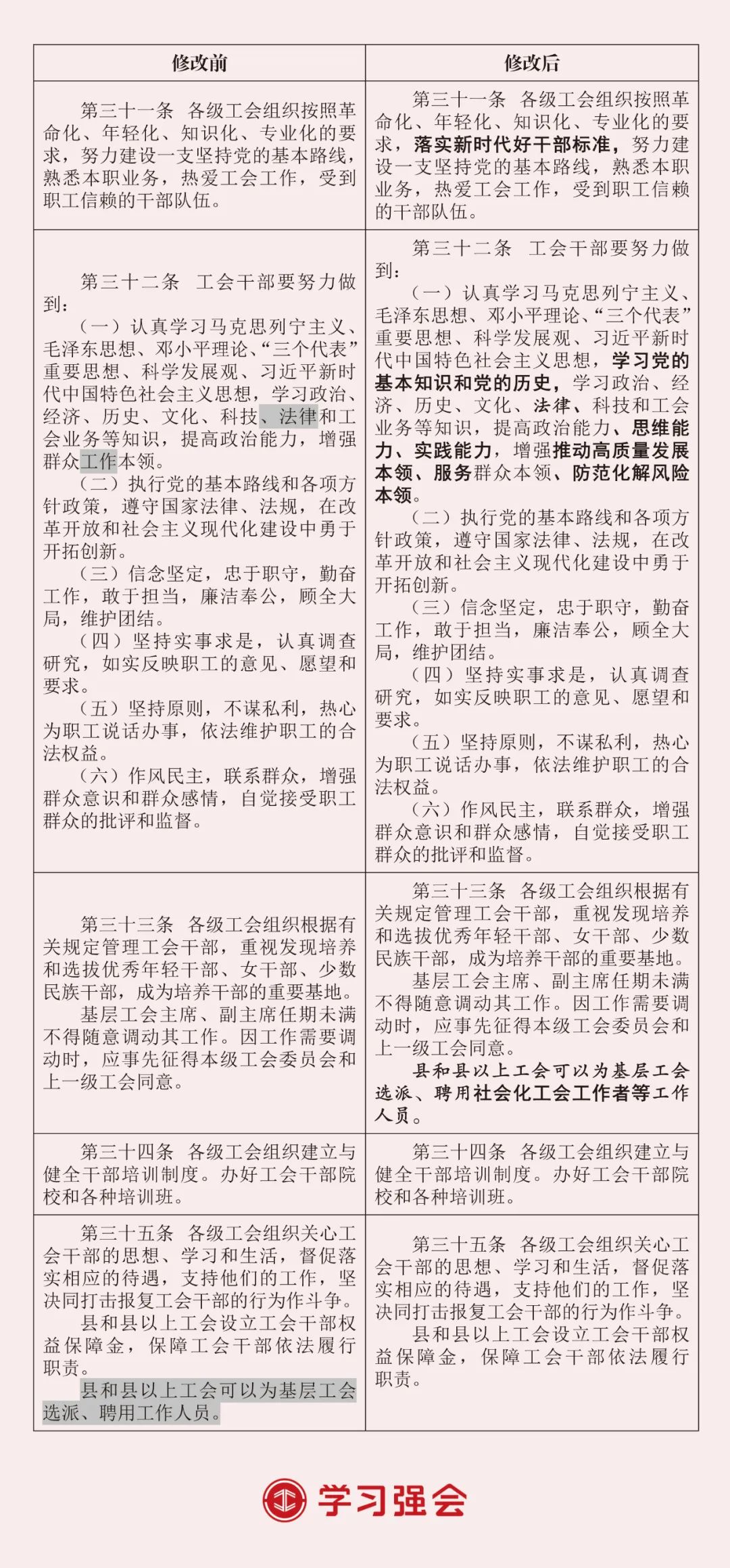
第六章 工会干部
第七章 工会经费和资产
第八章 会 徽

第九章 附 则

文件下载:
关联文件:

当前位置:








桂公网安备 45060202000004号