仁心仁术暖人心丨我院助培医生多次获赠感谢信 彰显临床教学丰硕成果
我要收藏
公共资源调用站点
文章分享
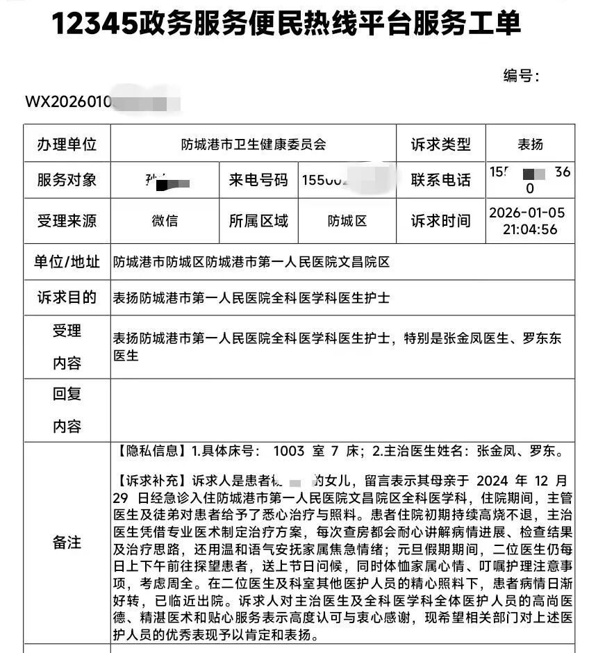
近日,我院全科医学科助培医生罗东东收到了多封来自患者与家属的感谢信及12345政务服务便民热线平台转来的表扬。信中,患者与家属用朴实的语言、真挚的情感讲述了住院期间,助培医生罗东东及全科医学科医疗团队以高度的责任心、精湛的医术、无微不至的关怀,帮助他们康复,并让他们深切感受到“家一般温暖”的经历。这一封封感谢信不仅是对罗东东医生个人的褒奖,更是对我院临床教学工作成效的一次生动诠释。


耐心细致显仁心,病情沟通零距离

来自内蒙古的刘爷爷(化名)因胸闷、气喘入院治疗,助培医生罗东东在带教老师姚泽逢医生、张金凤医生的指导下负责刘爷爷的日常管床,刘爷爷初期对病情充满焦虑与不安,罗医生察觉后,主动与带教老师协商增加床边交流的时间,患者对病情的焦虑及疑问,他都不厌其烦地用通俗易懂的语言详细解释病情进展、治疗方案及注意事项,反复倾听并解答患者及家属的每一个疑虑,他的讲解总是条理清晰、语气温和,那份超乎寻常的耐心与细致,逐渐驱散了刘爷爷心头的阴霾,建立了坚实的医患信任。“罗医生总是那么耐心,从来没有因为我们一遍遍问问题而不耐烦,他让我们心里特别踏实。”刘爷爷动情地说道。
认真负责见真功,治疗康复加速度
在罗东东医生的日常工作中,“认真负责”是贯穿始终的准则,他严格执行带教老师张金凤医生及上级医师姚泽逢医生制定的诊疗方案,密切监测刘爷爷的病情变化,及时记录、反馈任何细微的体征变动,无论是清晨的首次查房,还是下班前的再次巡视,他总是细致观察,不放过任何一个可能影响康复的细节,反复多次查阅资料,多次请教张基业主任带领的全科医学科医疗团队。此外他还注重与护理团队的紧密协作,确保治疗环节无缝衔接。在他的精心管理和积极跟进下,刘爷爷的病情得到了快速有效的控制,身体机能迅速恢复,康复进程比预期更为顺利。“我们能这么快好转,离不开罗医生时时刻刻的关心和精准的治疗调整”家属由衷表示,罗医生更是被家属称为“优秀的小小登”。
服务暖心如家人,人文关怀润心田

除了专业的医疗照护,罗东东医生更将“有时去治愈,常常去帮助,总是去安慰”的医学人文精神融入日常,在他诊治的患者中,除了刘爷爷,还有张爷爷、贾爷爷、吴奶奶、杨奶奶、肖女士……他记得每个患者的个人习惯,查房时几句家常式的问候总能缓解紧张的情绪。他体谅家属的奔波,总是尽量协调沟通时间,减少家属的等待与焦虑,当患者情绪低落时,他会予以鼓励;当康复取得进展时,他送上真诚的祝贺。
记得有一天,罗医生下班后遇到了去取CT片子的吴奶奶(化名)老伴,考虑到患者家属年龄大、行动不便,罗医生不仅主动帮助家属取片子和检查结果,取得检查结果后还护送老人回病区休息。第一次来我院住院的肖女士(化名)对医院环境布局不熟悉,罗医生多次提供帮助,这种视患者如亲人般的关怀,让身处病痛中的患者感受到了超越普通医患关系的温暖与尊重。

“在这里,我们不仅得到了治疗,更在南国异乡感受到了家人般的关怀和温暖。”信中这句肺腑之言,是对罗东东医生及全科医学科医疗团队服务品质的最高肯定。
教学相长结硕果,青年医师展风采





罗东东医生的出色表现,是全科医学科医疗团队的仁心仁术的传承,更是我院规范化培训体系培育出的优秀成果的缩影。在全科医学科严谨的带教氛围中,在上级医师的悉心指导下,他不仅刻苦学习临床知识与技能,更将“以患者为中心”的服务理念内化于心、外化于行。他的成长,体现了规培制度在锻造青年医师临床能力与职业素养方面的显著成效。
“罗东东医生展现了规培医师良好的学习能力和职业潜质,他的成功实践,说明我们的临床教学在传授医术的同时,也成功传承了医德仁心。”教学主任张基业副主任医师评价道。
一封封沉甸甸的感谢信及表扬通报,是人民群众对一位青年助培医生的最高赞誉,也是对全科医学科医疗团队服务质量的肯定,更是对我院医疗服务质量与临床教学工作的莫大鼓励。它激励着全体医务工作者,特别是正在成长中的青年医师,继续恪守医者初心,精进医术,温暖服务,在守护人民健康的道路上不断前行,为培养更多德才兼备的医学后备人才,推动医院高质量发展贡献力量。
文件下载:
关联文件:

当前位置:
桂公网安备 45060202000004号