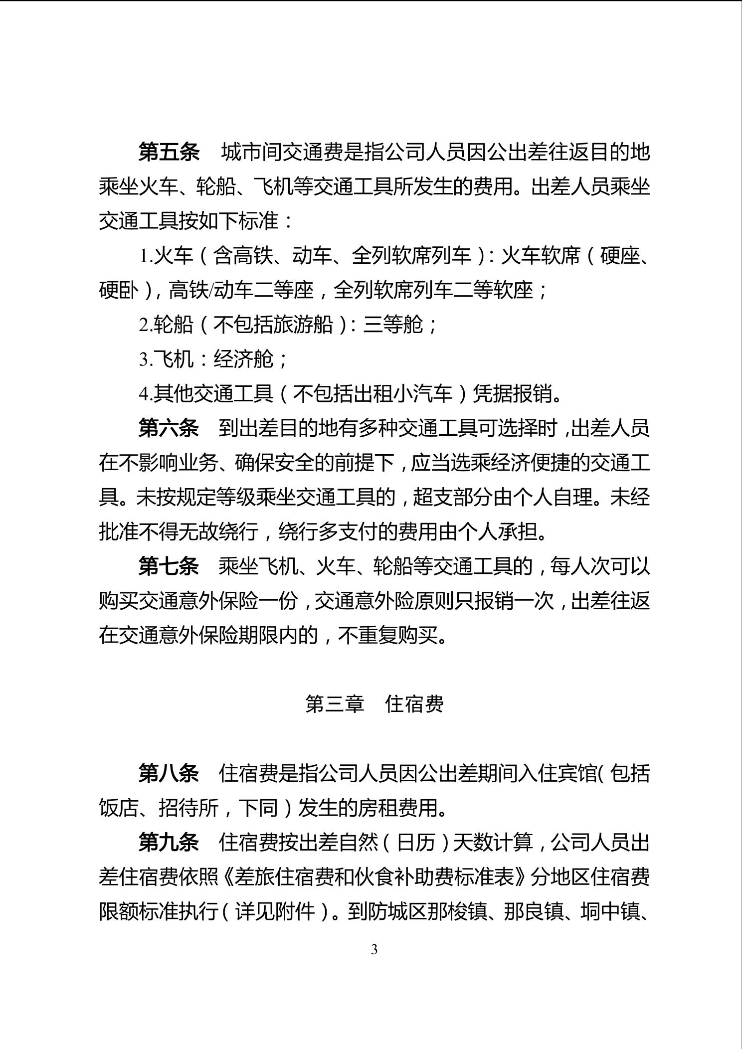
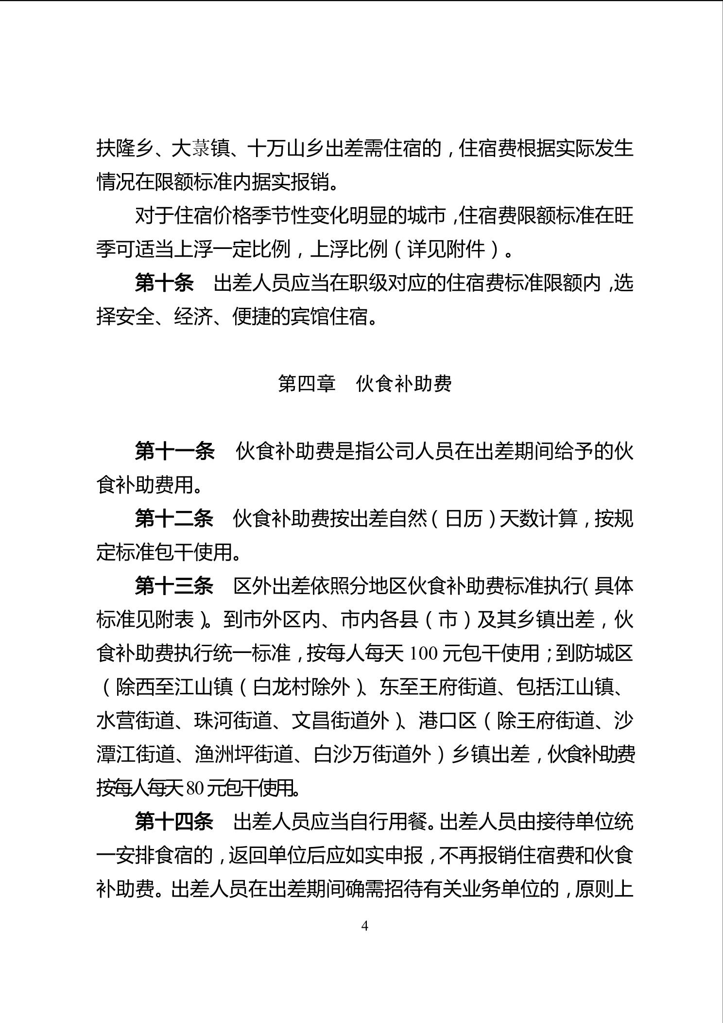
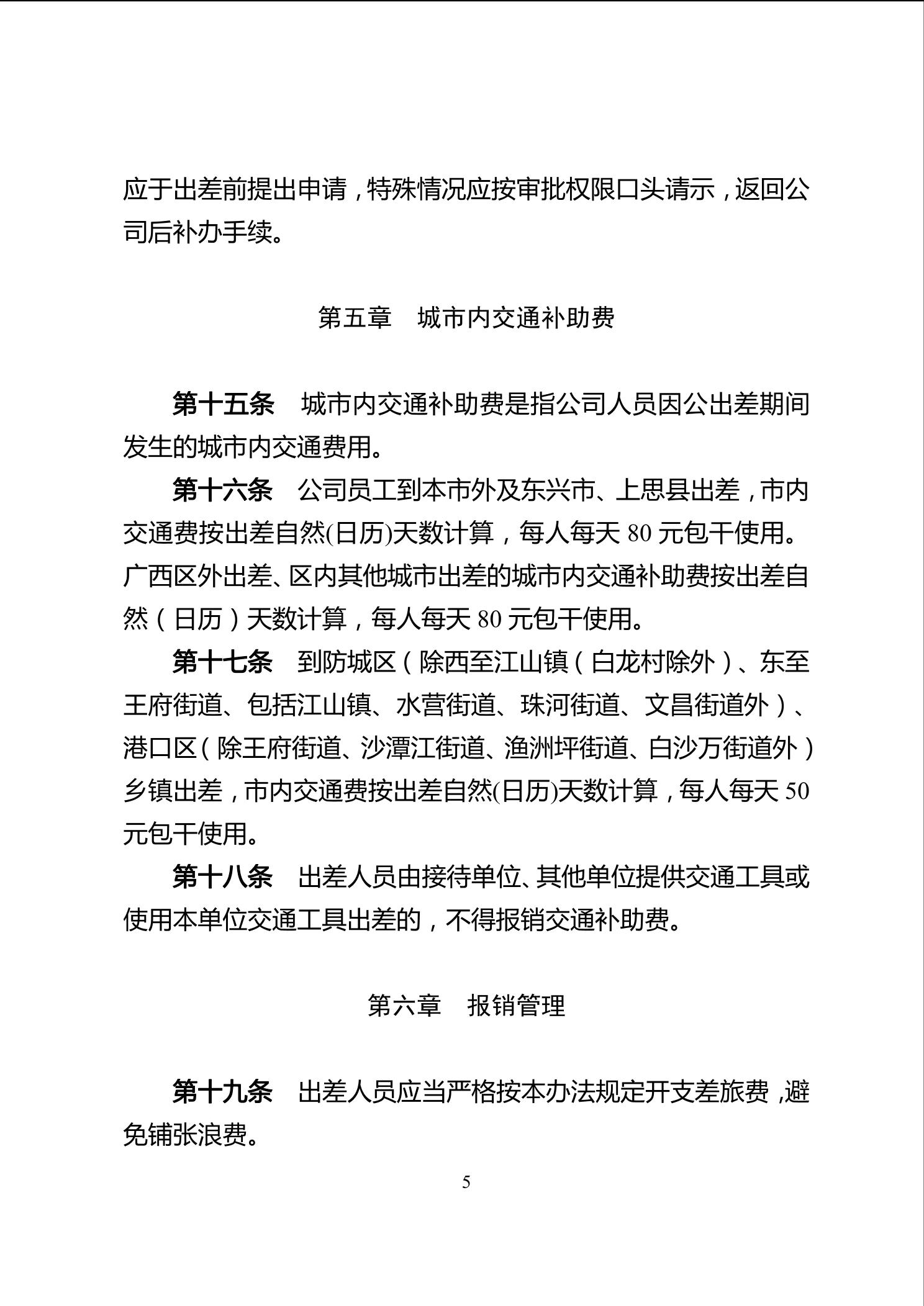
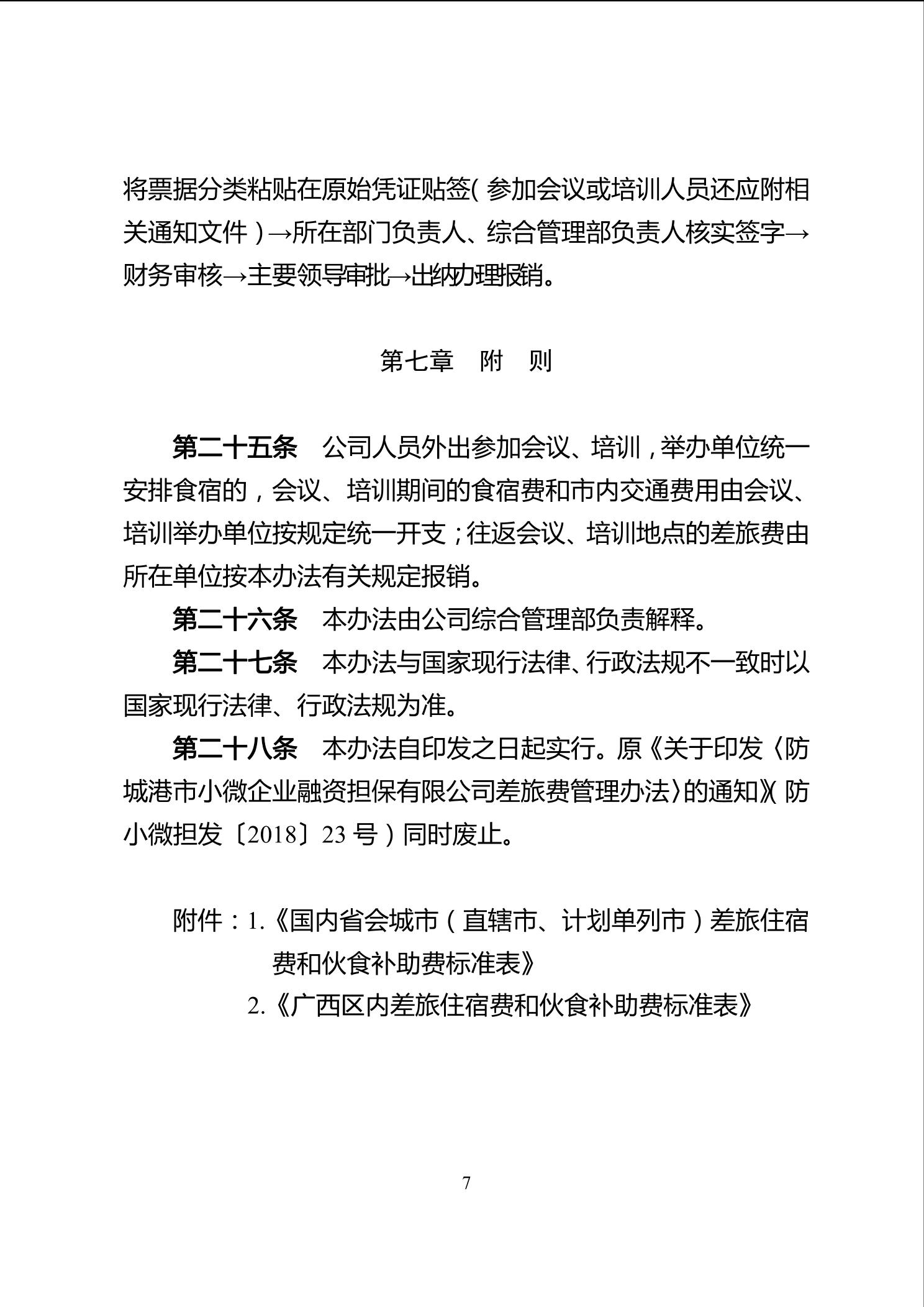
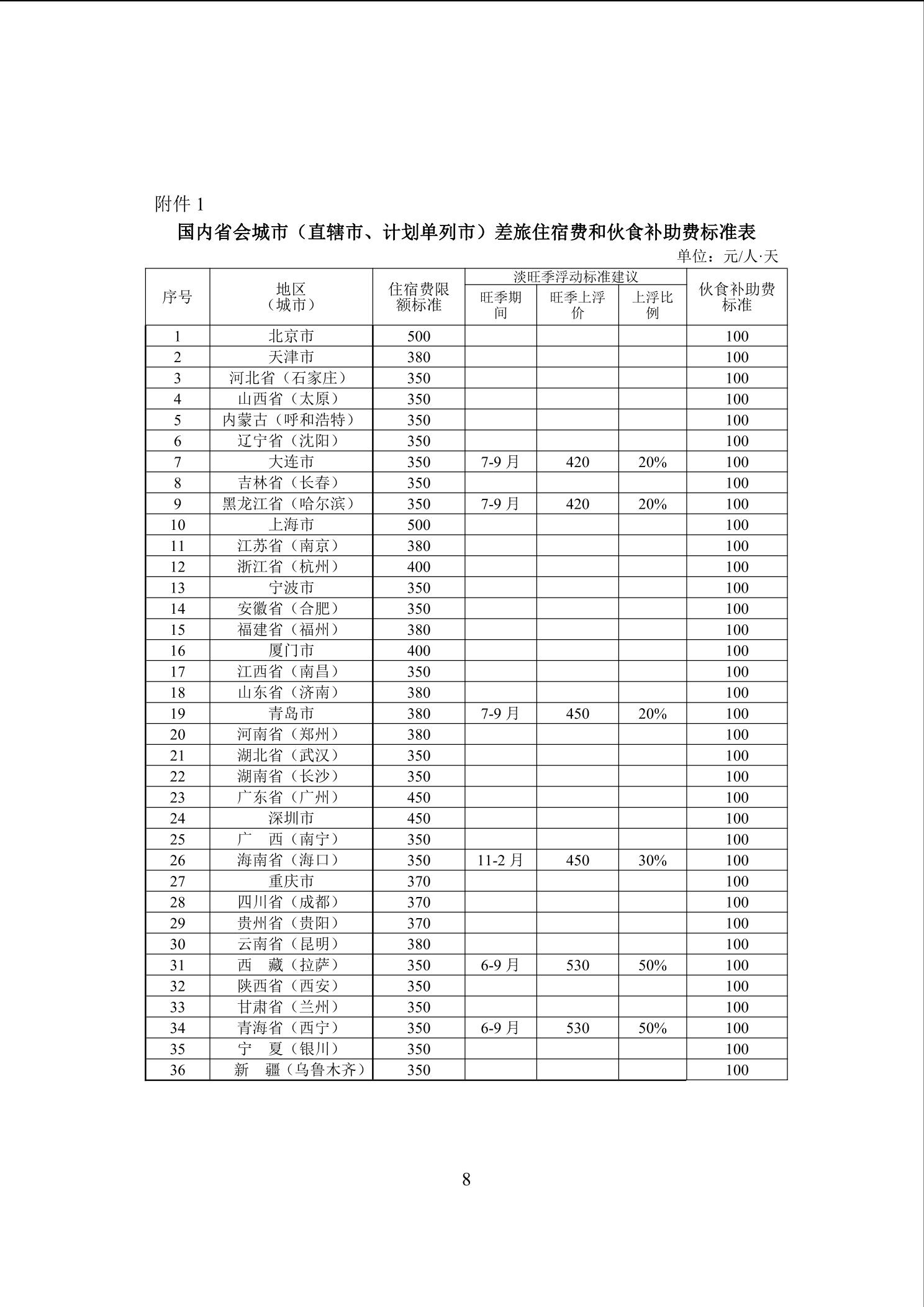
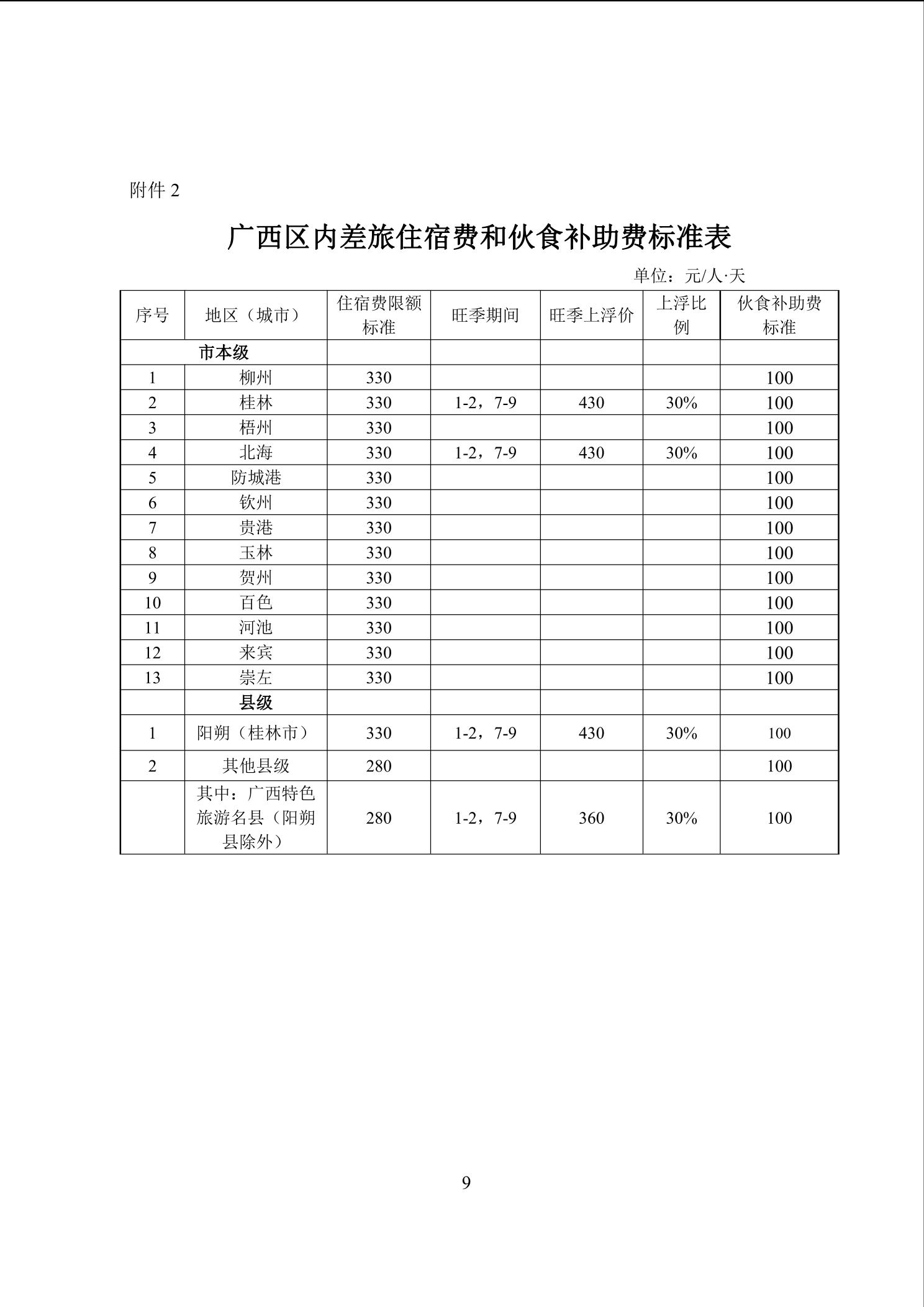
防城港市小微企业融资担保有限公司差旅费管理办法
2024-01-10 09:00
来源:综合部
我要收藏
公共资源调用站点
文章分享









文件下载:
关联文件:
我要收藏
公共资源调用站点
文章分享









文件下载:
关联文件:
翻译中
翻译中