页面
大
小
配色
无
字
字
字
字
辅助线
开
重置
今天:
2024年2月22日 星期四
自治区人民政府网
中国政府网 |
政务新媒体矩阵
手机版
智能机器人
用户空间
|
简体版
|
繁体版
|
微信公众号
防城港发布
支持IPv6
无障碍
集
搜索
首页
城市概况
政府信息公开
公共服务
网上办事
互动交流
数据服务
精准公开
认识防城港
发展防城港
旅游防城港
图说美景
政策文件
规章
政府信息公开指南
政府信息公开制度
法定主动公开内容
政府信息公开年报
政府公报
依申请公开
政府网站年度报表
政府信息公开目录
基础信息公开
个人办事
法人办事
便民常用查询
利企常用查询
主题服务
在线访谈
新闻发布会
建议提案
常见问题
互动统计
领导信箱
社会热点回应
往期访谈预告
分类数据
27172581
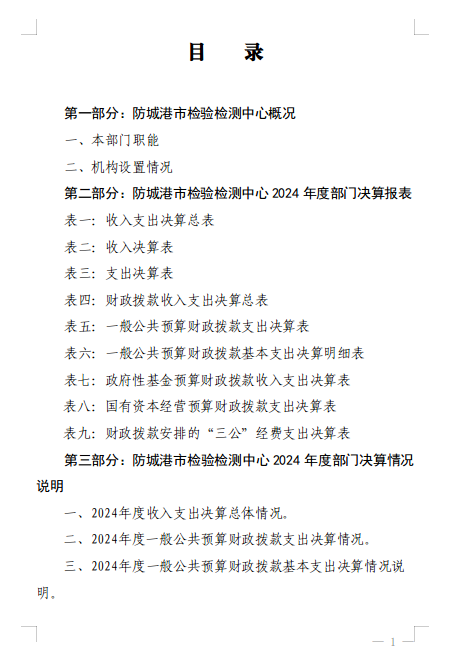
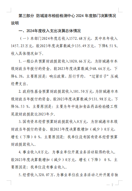
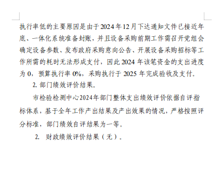
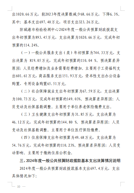
防城港市检验检测中心2024年度部门决算公开
20
防城港市检验检测中心
2025-09-30
232722
2024
当前位置:
首页
>
政府信息公开
>
重点领域信息公开
>
财政预决算
>
部门决算
>
2024
防城港市检验检测中心2024年度部门决算公开
2025-09-30 09:00 来源:防城港市检验检测中心
我要收藏
公共资源调用站点
文章分享
分享
微信
头条
微博
空间
qq
【字体:
大
中
小
】
打印
文件下载:
关联文件:
language
简体中文
English(英语)
Bahasa Melayu(马来语)
ភាសាខ្មែរ(高棉语)
Bahasa Indonesia(印度尼西亚语)
မြန်မာဘာသာ(缅甸语)
Filipino(他加禄语)
ภาษาไทย(泰语)
Tiếng Việt(越南语)
தமிழ்(泰米尔语)
ພາສາລາວ(老挝语)
翻译中
翻译中
×
小语种翻译服务免责声明
1.
本网站提供多语种互译功能,旨在提升政务信息传播效能,为东盟用户提供多语言支持服务。
2.
本网站翻译服务是采用“人工智能+机器翻译”的技术实现,所有翻译结果仅供辅助参考。如遇语义理解偏差、专业术语误译或内容遗漏等情况,请以本网站的中文原文为准。
3.
本网站对翻译结果的准确性、完整性和适用性不承担法律责任,用户因使用翻译服务产生的任何后果需自行承担。
4.
本声明最终解释权归本网站主办单位所有。